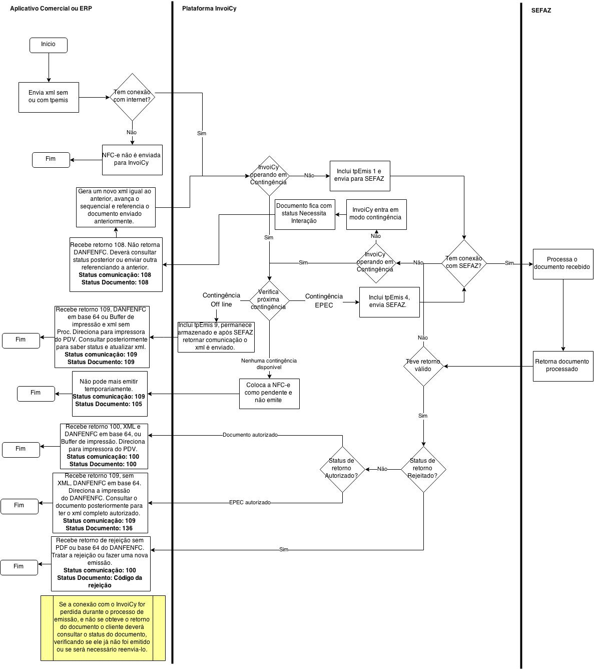
Contingência Offline
A Contingência Offline permite ao contribuinte que esteja com problemas técnicos para autorização do documento fiscal - neste caso, para NFC-e, MDF-e ou NFCom - pode utilizar esta forma de contingência para realizar a emissão, imprimir o documento auxiliar e depois de superado o problema técnico, transmitir o arquivo XML para autorização.
O prazo estabelecido pelo fisco, atualmente, é o final do primeiro dia útil subsequente contado a partir de sua emissão. Todavia, alertamos que especialmente as NFC-es devem ser autorizadas, preferencialmente, em tempo real, antes da ocorrência do fato gerador, e que as alternativas de contingência somente devem ser acionadas em situações extremas, que interfiram de forma significativa na atividade operacional do estabelecimento.
Para configurar a forma de contingência do documento, acesse as "Configurações para Emissão" do modelo correspondente no "Painel de Controle". No campo "Ordem de entrada em contingência", é possível definir a prioridade utilizada pelo sistema ao entrar em contingência. Dentre as opções de escolha, é possível selecionar "Offline" ou "Nenhuma".
Com o intuito de iniciar a entrada em contingência offline forçada via tela, é necessário acessar o "Painel de Controle" no InvoiCy, localizar o grupo NFC-e e clicar sobre o ícone "Contingência Offline", conforme destacado a seguir:

Nesta tela, serão listadas todas as empresas que estão configuradas para emitir em contingência offline forçada. Bem como, as opções de filtro que permitem localizar as empresas configuradas para este tipo de emissão de uma maneira mais ágil.
Pode-se também excluir as empresas uma a uma, através da opção da grid, ou excluir todas através do botão "Excluir todas". Para efetuar a configuração das empresas basta clicar no botão "Novo".
Em seguida, a tela para configurar as empresas com contingência offline forçada será exibida, onde será preciso preencher os dados solicitados corretamente, para que a contingência offline seja efetuada.
Caso seja selecionada no campo "Tipo" a opção "UF", todas as empresas pertencentes a UF configurada terão a contingência offline forçada. No entanto se optar pela opção "Chave de Parceiro", todas as empresas que possuem a chave de parceiro informada terão a contingência offline forçada.
Posteriormente, clique em "Salvar" para que os dados inseridos sejam registrados e a contingência offline forçada iniciada.
Verifique o fluxo de contingência offline da NFC-e para Web Service aqui.
