Pular para conteúdo

Evento Prévio de Emissão em Contingência (EPEC)

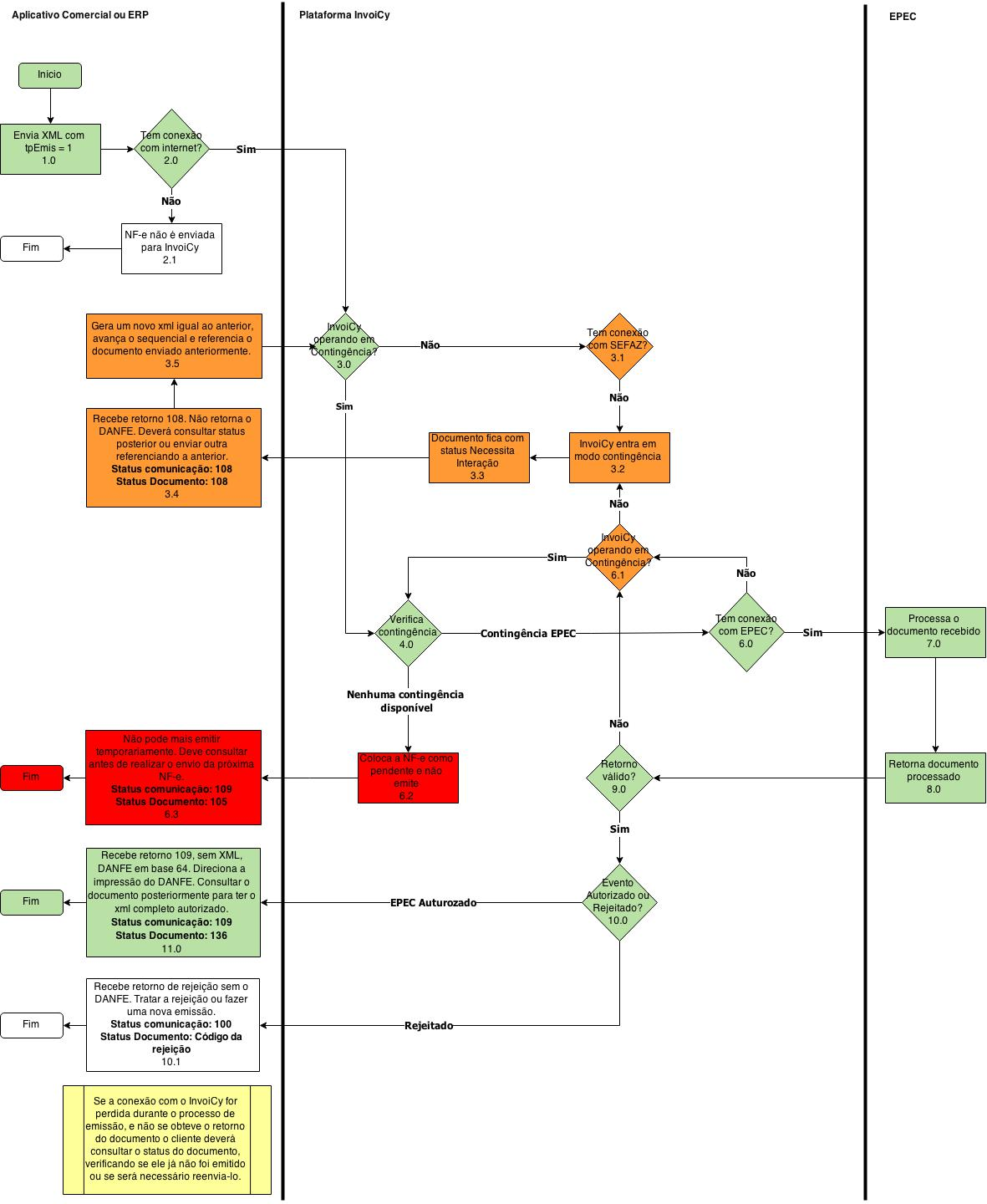
A partir da Nota Técnica NT2012/004, a SEFAZ disponibilizou uma nova forma de emissão em contingência, denominada "Evento Prévio de Emissão em Contingência" (EPEC). Este tipo de contingência permite que a empresa registre uma solicitação de evento de NF-e ou CT-e antes de realizar a emissão do documento em si.

A emissão deste evento tem como intuito permitir que a empresa continue sua operação, visto que, autorizado o EPEC, será possível imprimir o DANFE/DACTE e realizar a prestação do serviço. O EPEC deve ser utilizado somente em casos de dificuldade técnica, pois o seu uso de forma contínua poderá ser bloqueado por regra de validação ou medida restritiva.

Os eventos do tipo EPEC devem ser reenviados no período máximo de sete dias (168 horas) para obterem sua efetivação, utilizando o tpEmis = 4, e para que as emissões realizadas em EPEC não entrem na lista de pendências na SEFAZ. Além disso, a emissão do evento poderá ser adotada por qualquer emissor que esteja impossibilitado de transmissão e/ou recepção das autorizações de uso de seus CT-es ou NF-es.

Decorrido esse prazo para reenvio, o ambiente de contingência EPEC será bloqueado para o emitente. Para liberar o uso do "Ambiente de Contingência EPEC", a empresa deverá corrigir o documento rejeitado e enviá-lo novamente.

Após cessarem os problemas, o InvoiCy realizará a conciliação automática dos documentos que foram emitidos em EPEC. Durante este processo, se algum documento for rejeitado e não for corrigido e reenviado em até sete dias, ele ficará pendente de conciliação. Com a autorização do evento EPEC, ele será distribuído para as UF envolvidas na operação – da mesma maneira que para os demais eventos – inclusive para a própria UF do emitente.

No decorrer do processo de testes de integração pode ser que haja algum erro na emissão, autorizando o EPEC e o documento que o originou com dados divergentes. Neste caso, a empresa também ficará bloqueada para emitir em ambiente de contingência EPEC. Para mais informações sobre como desbloquear a empresa para emitir em ambiente de contingência EPEC, siga as instruções abaixo:

  • Fazer um termo no livro de ocorrências. Fotocopiar a capa do livro e o "Termo de Ocorrência" lavrado pela empresa e protocolizar. Deve-se obedecer, no que couber, o Regulamento do ICMS do estado do emissor;
  • Fazer um requerimento solicitando a regularização do caso, explicando o ocorrido;
  • Junto com o requerimento, anexar cópia do "Termo no Livro de Ocorrências e Documentos Fiscais" relatando o fato. Este processo pode ser realizado pelo contador do contribuinte;
  • Protocolar na Agência da Receita do Estado do emissor. Este processo pode ser realizado pelo contribuinte.

É importante ressaltar que, se o contribuinte não protocolar este requerimento, ele permanecerá bloqueado para a emissão de novos EPEC em casos de entrada em contingência. Para visualizar um modelo do requerimento que deve ser enviado, clique aqui.

Para definir as configurações relacionadas à contingência para sua empresa no InvoiCy, acesse o "Painel de Controle", localize o grupo NF-e ou CT-e e clique em "Configurações para Emissão". Mais informações sobre como definir estas configurações podem ser obtidas consultando os artigos: Configurações para Emissão: NF-e e Configurações para Emissão: CT-e.

Se a contingência EPEC estiver configurada como primeira opção na tela das configurações para emissão, o InvoiCy fará o envio de um evento com os dados do documento para o ambiente nacional da SEFAZ, onde passará por validações básicas em sua estrutura e em caso de autorização o emissor receberá como retorno de status da comunicação o código 109, e como retorno de status do documento o código 136 será retornado no status do documento, assim como serão geradas duas vias do DACTE/DANFE conforme a legislação. Neste caso, não será retornado o XML do documento, pois este será enviado automaticamente pelo InvoiCy à SEFAZ quando a mesma voltar a operar.

Além disso, o processo de tentativa de emissão em contingência será encerrado somente quando chegar na opção "Nenhuma", onde o documento ficará com o status "Pendente". Posteriormente, poderá ser realizada uma consulta para a atualização do status dos documentos emitidos e a obtenção do XML completo de autorização.

Verifique o funcionamento do fluxo de contingência EPEC aqui.