Pular para conteúdo

SEFAZ Virtual de Contingência (SVC)

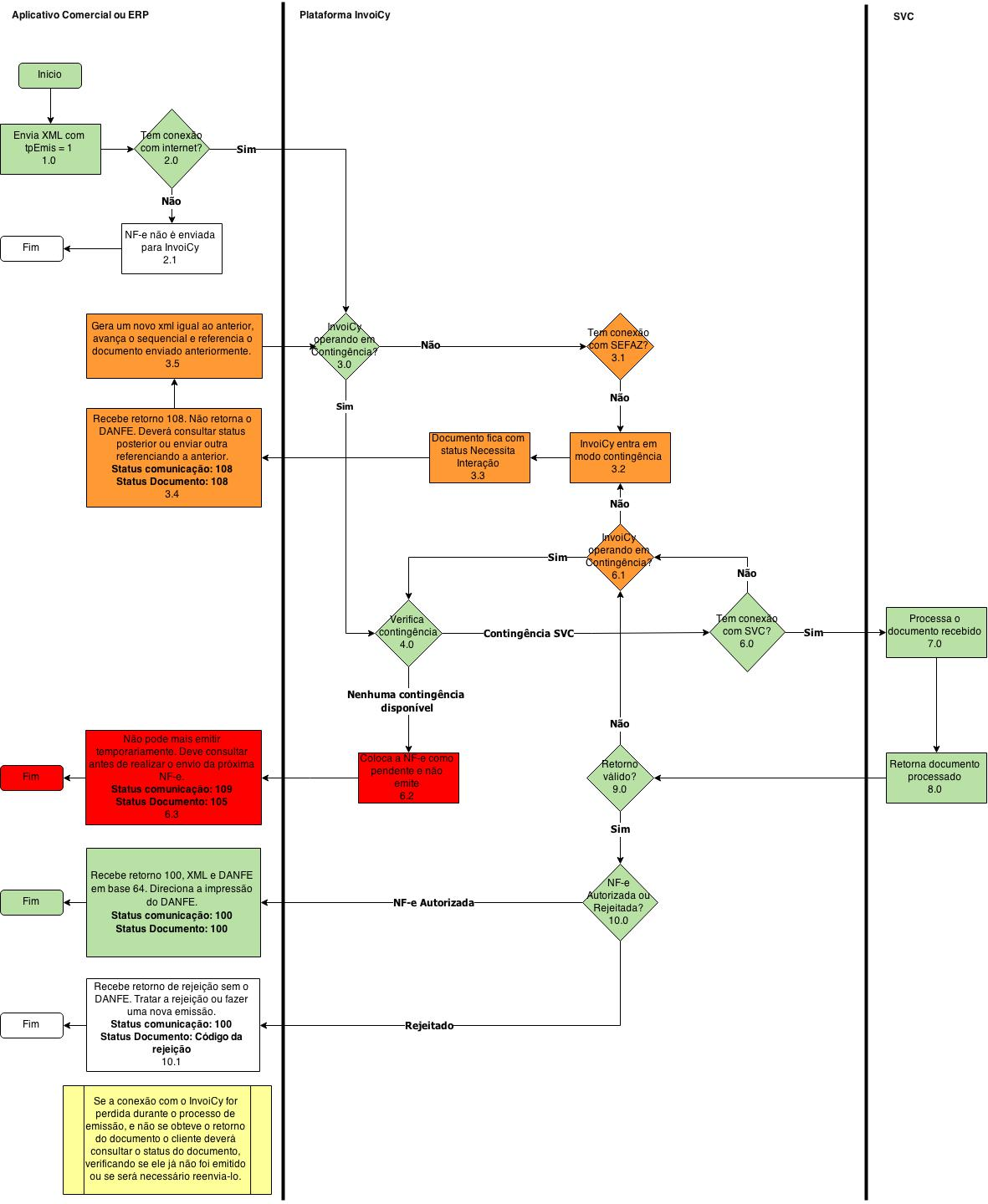
O ambiente da SEFAZ Virtual de Contingência (SVC) tem sua disponibilidade controlada pela SEFAZ, sendo ativado geralmente quando a SEFAZ de origem realiza alguma manutenção programada em sua estrutura. Nestas circunstâncias, a SEFAZ de origem solicitará a ativação do ambiente SVC para sua UF, que passará a receber suas NF-es e CT-es por um tempo pré-definido. Os documentos fiscais autorizados pela SVC não precisam ser reenviados, pois a sincronização dos documentos entre a SVC e a SEFAZ de origem é realizada automaticamente.

Para definir as configurações relacionadas à contingência para sua empresa no InvoiCy, acesse o "Painel de Controle", localize o grupo NF-e ou CT-e e clique em "Configurações para Emissão". Mais informações sobre como definir estas configurações podem ser obtidas consultando os artigos: Configurações para Emissão: NF-e e Configurações para Emissão: CT-e.

Se a contingência SVC estiver configurada como primeira opção na tela das configurações para emissão, o InvoiCy realizará o envio do documento para o ambiente da SVC, que uma vez estando ativo, fará as validações do documento e em caso de efetivação o emissor receberá como retorno o código 100, o arquivo XML e o DANFE (conforme configurações da empresa), indicando que o documento foi autorizado. Neste caso o processo de envio em contingência foi executado com sucesso, a venda está autorizada e o emissor não tem a necessidade de consultar o status do documento, pois conforme vimos anteriormente, a sincronização entre os ambientes será automática.

Em caso de rejeição o emissor deverá realizar a correção e o reenvio do documento. Se o ambiente da SVC não estiver ativo, o InvoiCy fará uma nova tentativa de envio do documento para o EPEC, caso esta for a próxima opção de contingência configurada, senão o processo continuará tentando enviar para as próximas opções de contingência, e só será encerrado quando chegar na opção "Nenhuma", onde o documento ficará com o status "Pendente".

Verifique o funcionamento do fluxo da SEFAZ Virtual de Contingência aqui.